《延续优化完善的税费优惠政策汇编(2023年版)》发布

作者:钟华       发布时间:2023-12-07 11:19:48

为进一步落实好今年延续、优化、完善的税费优惠政策,方便广大纳税人缴费人和各地税务人员查询掌握,日前,国家税务总局发布《延续优化完善的税费优惠政策汇编(2023年版)》,对今年以来截至10月底发布的延续、优化、完善的税费优惠政策作了全面梳理,并进行详细解读,推动政策直达快享。

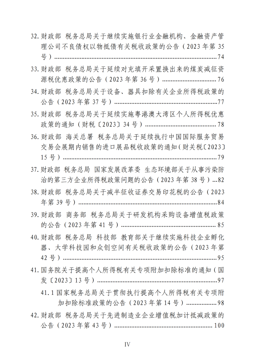
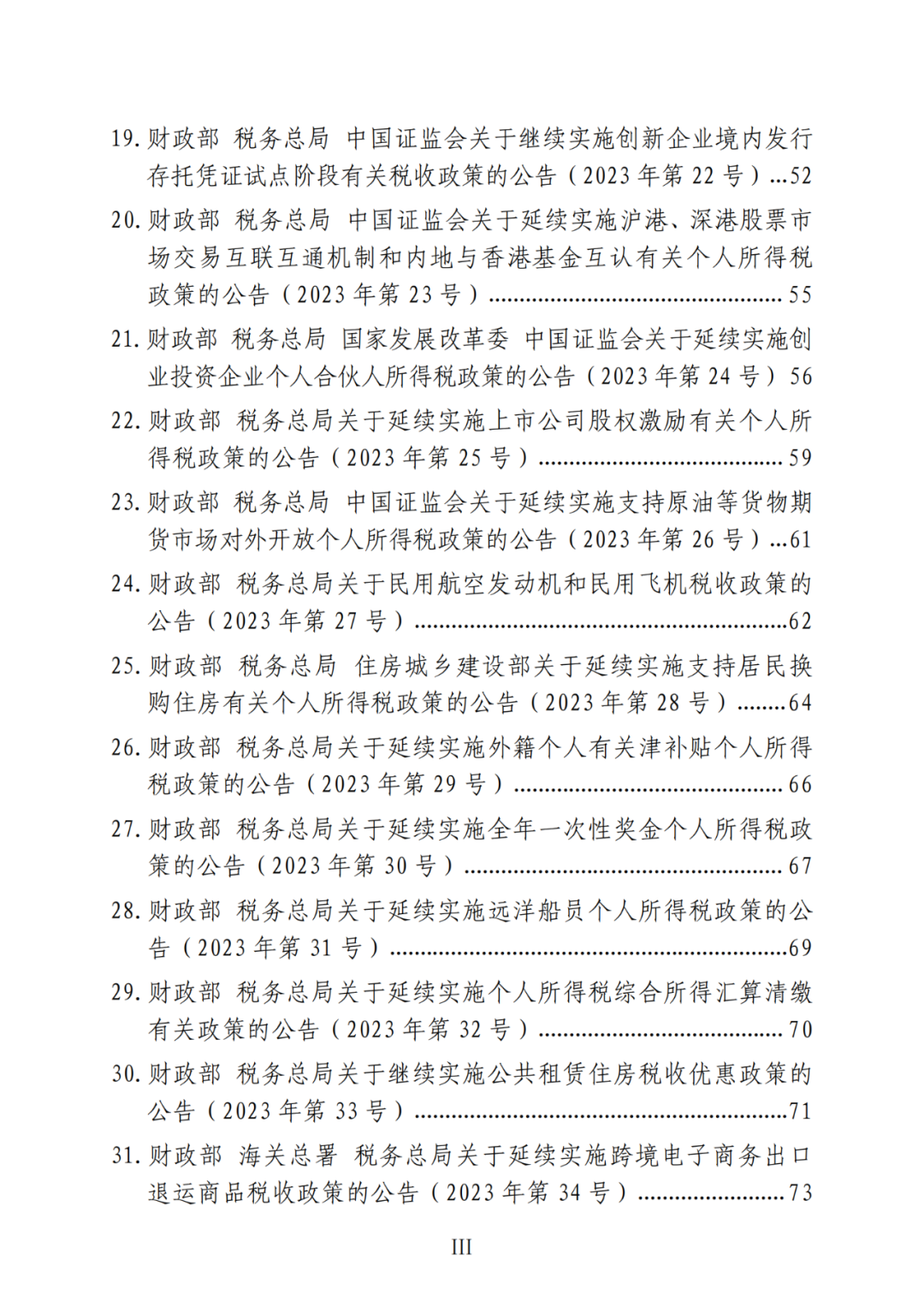
此次发布的《延续优化完善的税费优惠政策汇编(2023年版)》按照优惠政策、政策解读、即问即答、相关文件4个部分的体例编写,收录2023年公布的税费优惠政策文件70份、相关征管公告6个、政策解读6篇、即问即答10组,以及往年相关政策文件33份,在全面梳理各项税费优惠政策基础上,对重点优惠政策的出台背景、减免税费计算、享受优惠程序等开展了详细解读,同时结合具体情景,对纳税人缴费人普遍关注的实际问题进行解答,力求让广大纳税人缴费人更加便捷查询政策、更加准确理解政策、更加全面适用政策。


政策关注



其中,2023 年延续优化完善的税费优惠政策中与公益性捐赠有关的法条有这些!


财政部 税务总局关于继续实施公共租赁住房税收优惠政策的公告

财政部 税务总局公告 2023 年第 33 号

第五条  企事业单位、社会团体以及其他组织捐赠住房作为公租房,符合税收法律法规规定的,对其公益性捐赠支出在年度利润总额12%以内的部分,准予在计算应纳税所得额时扣除,超过年度利润总额12%的部分,准予结转以后三年内在计算应纳税所得额时扣除。

个人捐赠住房作为公租房,符合税收法律法规规定的,对其公益性捐赠支出未超过其申报的应纳税所得30%的部分,准予从其应纳税所得额中扣除。


财政部 税务总局关于保险保障基金有关税收政策的通知

财税〔2023〕44 号

一、对中国保险保障基金有限责任公司(以下简称保险保障基金公司)根据《保险保障基金管理办法》取得的下列收入,免征企业所得税

……

3.接受捐赠收入

……


财政部 国家税务总局 证监会关于实施上市公司股息红利差别化个人所得税政策有关问题的通知

财税〔2012〕85 号

七、本通知所称转让股票包括下列情形:

(一)通过证券交易所集中交易系统或大宗交易系统转让股

票;

(二)协议转让股票;

(三)持有的股票被司法扣划;

(四)因依法继承、捐赠或家庭财产分割让渡股票所有权;

(五)用股票接受要约收购;

(六)行使现金选择权将股票转让给提供现金选择权的第三

方;

(七)用股票认购或申购交易型开放式指数基金(ETF)份额;

(八)其他具有转让实质的情形。


左右滑动查看汇编目录

点击大图可下载汇编电子版


图片

图片

图片

图片

图片

图片

图片

图片

图片

图片

图片


来源:国家税务总局